24小時聯系電話:18217114652、13661815404
中文
行業資訊
-
C類放大器
C 類放大器的效率高于 A、B 或 AB 類。然而,它們的傳導角在 0° 和 180° 之間非常低,這意味著它們只傳導一小部分信號。這一事實導致放大器的線性度較差,電壓和電流輸出都非常失真,因為它們存在大量諧波。
- 查看詳細

-
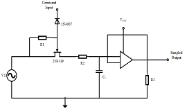
了解采樣和保持電路
采樣和保持電路是一種模擬設備,它獲取不斷變化的模擬信號的電壓并將其保持在一致的電平一段時間。采樣和保持電路通常用于在模數轉換器 (ADC) 中濾除輸入信號中的異常,這可能會損害轉換。在典型的采樣保持電路中,電容器保持電荷,并且至少增加一個開關器件,例如場效應晶體管開關,并且通常增加一個運算放大器(運算放大器)。
- 查看詳細

-
了解靜態電流
IC 處于靜態狀態時使用的電流量稱為靜態電流。靜止狀態是指 IC 處于無負載或非開關狀態但仍處于開啟狀態的任何時間段。當外部負載電流為零時,靜態電流也是為低壓差 (LDO) IC 的內部電路供電所需的電流。
- 查看詳細

-
WiFi 和藍牙:它們如何比較和不同?
如果您比較藍牙和 WiFi,它們有什么相似之處以及它們有何不同?為了回答這個問題,想象一個沒有這些技術的世界。這將是一個連接多個設備的無盡電線、耗時的撥號連接、緩慢加載的網頁以及似乎需要永遠下載的世界。藍牙和 WiFi 在我們互聯的世界中是必不可少的。
- 查看詳細

-
智能ADC選擇可以簡化和改進設計
轉換器統治著嵌入式系統的世界,因為它們與現實世界的信號進行通信,從將數據(溫度、壓力等)轉換為模擬電壓/電流輸出的傳感器開始。模數轉換器(ADC)將模擬輸出轉換為數字形式,供數字系統讀取和處理
- 查看詳細


